独家科技-独家科技资源网-第828页
独家科技的头像-独家科技资源网
徽章-价值连城-独家科技资源网徽章-资深玩家-独家科技资源网徽章-推广大使-独家科技资源网12枚徽章管理员
这家伙很懒,什么都没有写...
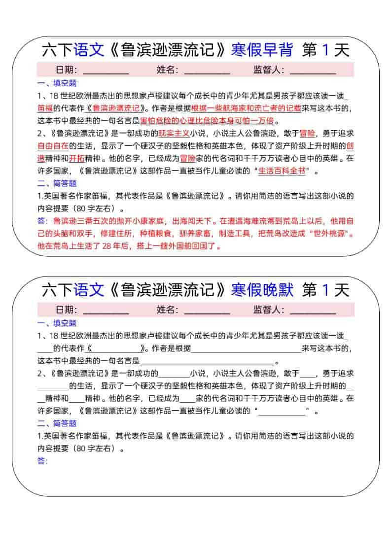
六年级下语文《鲁滨逊漂流记》寒假早背晚默(15天)-独家科技资源网

六年级下语文《鲁滨逊漂流记》寒假早背晚默(15天)

------预览已结束,还剩13页未读------您已获得此文档下载权限,请点击底部下载完整文档 课程下载:
1小时前
109856
六年级下英语衡水体字帖《闽教版》-独家科技资源网

六年级下英语衡水体字帖《闽教版》

------预览已结束,还剩4页未读------您已获得此文档下载权限,请点击底部下载完整文档 课程下载:
1小时前
81141
六年级下英语易错动词四大时态综合训练-独家科技资源网

六年级下英语易错动词四大时态综合训练

------预览已结束,还剩6页未读------您已获得此文档下载权限,请点击底部下载完整文档 课程下载:
1小时前
97659
六年级下英语小升初必背单词+知识点-独家科技资源网

六年级下英语小升初必背单词+知识点

------预览已结束,还剩9页未读------您已获得此文档下载权限,请点击底部下载完整文档 课程下载:
1小时前
88756
六年级下英语同步字帖《沪教版》-独家科技资源网

六年级下英语同步字帖《沪教版》

------预览已结束,还剩6页未读------您已获得此文档下载权限,请点击底部下载完整文档 课程下载:
1小时前
112957
六年级下数学脱式计算专项练习-独家科技资源网

六年级下数学脱式计算专项练习

------预览已结束,还剩1页未读------您已获得此文档下载权限,请点击底部下载完整文档 课程下载:
1小时前
82659