五年级上语文期末总复习重点知识晨读必背-独家科技资源网
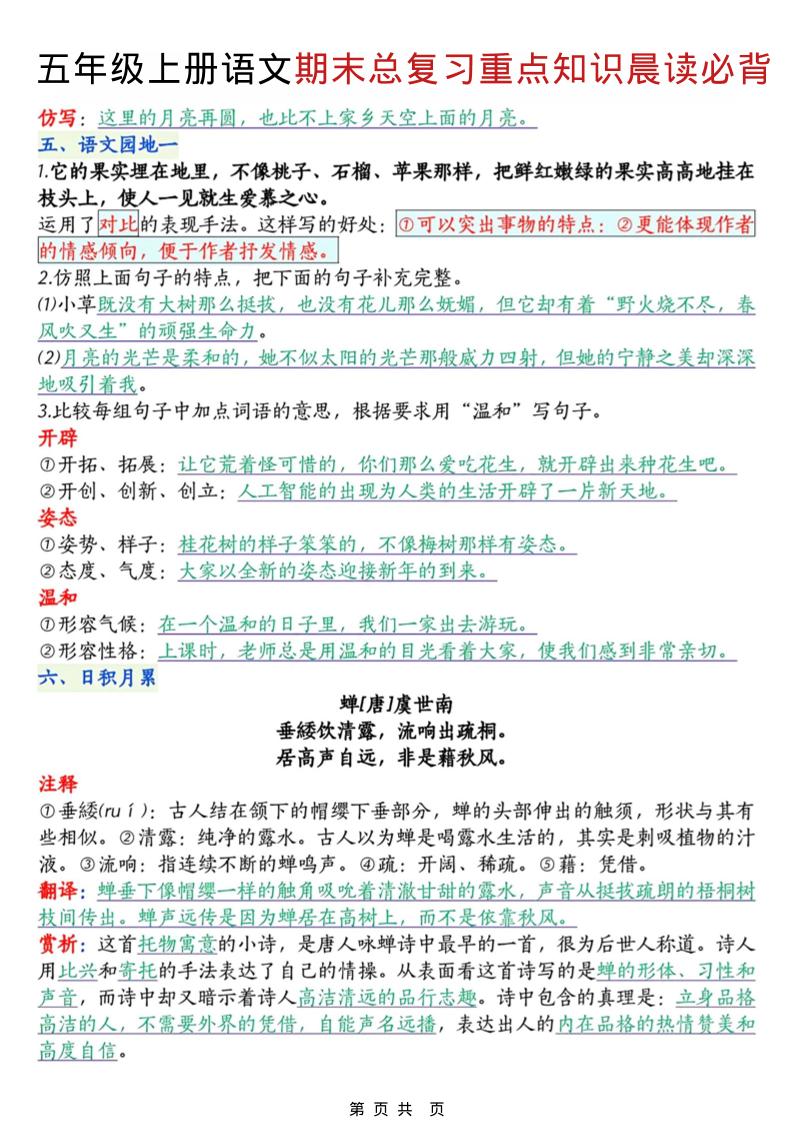
五年级上语文期末总复习重点知识晨读必背
此内容为免费阅读,请登录后查看
R0
免费阅读

五年级上语文期末总复习重点知识晨读必背

——预览已结束,还剩14页未读——
您已获得此文档下载权限,请点击底部下载完整文档

课程下载:

感兴趣的可以自行下载学习,严禁外传,或者私信客服v获取,资源失效请添加独家科技VX:dujiakeji6 补(独家科技永久地址发布页www.dujiakeji.top,收藏我回家不迷路!)
© 版权声明
THE END
喜欢就支持一下吧
点赞41赞赏 分享